We Always Try Our Best To Do Better
Bạn đang tìm kiếm: máy khoan tốc độ cao, máy phay, máy ta rô, trung tâm gia công đứng, trung tâm gia công ngang
Lập trình máy tiện CNC là một trong những khâu vô cùng quan trọng trong...
Mã lệnh M trong máy tiện CNC là thuật ngữ thường xuyên xuất hiện trong...
Thiết lập dao máy phay CNC là công đoạn quan trọng ảnh hưởng trực tiếp...
Mũi chống tâm máy tiện CNC là gì? Công dụng của mũi chống tâm ra...
Dung sai gia công CNC là một khái niệm quan trọng trong mà người làm...
Tiêu chuẩn độ nhám bề mặt CNC là một yếu tố quan trọng trong quá...
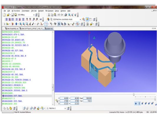
Trong ngành công nghiệp hiện đại, việc sử dụng phần mềm mô phỏng CNC đang...
Ê tô là gì? Công dụng, cấu tạo và cách sử dụng ê tô như...
Phần mềm SolidCAM là một cái tên quen thuộc, thường được đề cập đến trong...
Máy CNC nhập khẩu chính hãng đang trở thành lựa chọn hàng đầu trong ngành...
Tên tài khoản hoặc địa chỉ email *
Mật khẩu *
Ghi nhớ mật khẩu Đăng nhập
Quên mật khẩu?